
What is Good Spirits?
Good Spirits is an ecommerce platform with a strong community aspect. The platform provides live classes taught in series, by experts, our Master Mixers. Each class is paired with a supply box of ingredients, including liquor and custom Good Spirits branded products.
For this study we built out both the user, or Mixer, purchase flow and the teacher, or Master Mixer, on boarding experiance.
I worked on a team with three other graduate students for this project. While we all had our specialties, we also all contributed on each aspect of Good Spirits.
My Role
- UX Researcher
- Sketches
- Storyboarding
- User Flows
- Wire Frames
- Presentation Design
Problem
At home mixologists are in need of a place to develop a great skillset and community.
There are many online mixology classes, and many alcohol product boxes, but few services combine both into one engaging experience.
Product Goals
- Expert instruction- Instructional classes that connect amateurs with professional mixologists at the top of their field.
- Drink mastery- A platform for our users to master drink making in a series of skill-level-based classes and an opportunity to earn industry-relevant certification.
- Engaged community- A space where learners and instructors can build a community of new friends interested in mixology.
Discover
Persona Pivot


After user interviews, we realized that an overlooked user was the Mid-50’s empty nester that loves to try new things. With this in mind, we updated Gim Let.
Storyboards
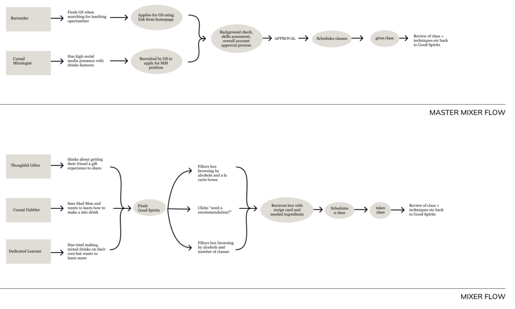
Master Mixer
In our story, they are working in a big city. They love talking with patrons about mixology and would like to earn extra cash. We, Good Spirits, find them through their social media account where they have a strong following and content centered around mix drinks. We interview and ask them to join as a Master Mixer. Good Spirits sends them a supplies box and they prep for hosting classes. They give the class live on a video call, and, finally, use their extra income to take a dream vacation.

Mixer
Next, we looked at the User, our Mixer. This was based on our first version of Gim Let, the Dedicated Learner.
Gim Let meets our bartender and hears her speak about mixology. The learner wants to learn more about mixology and finds Good Spirits online. They purchase a subscription box and take the class where they meet new friends. Later they meet up with the friends they made on Good Spirits in the real world.

User Flows
The storyboards we developed were then used as springboards for our user flows. We created two flows to outline a Master Mixer and a Mixer use flow.

Design
Mood board

Low Fidelity Wireframes
Our team began the prototype process by discussing the user flows, reviewing example websites, and building out basic wireframes.

Test
Testing Goals
Once we had developed the wire frames, a more high fidelity prototype was created and we were ready for testing! Just like the original flows, we focused on our personas and had the Master Mixers test a different flow than the Mixers:


Results



Though all of the users successfully completed the flows, there were a couple tweeks that we made.
- Changed ordering from box sets with multiple classes to one class per box.
- Simplified icons and screens
- Added spots to enter class code in multiple areas
- Simplified “how to” directions



Final Prototype

Next Steps
Design Research
- Offer local live classes at discount for testing
- Refine prototype with support of research
- Prioritize MVP + finish end-to-end prototype
Cost Analysis
- Determine costs for supply boxes + shipping
- Recruit local Master Mixers + determine pay rate
- Approach alcohol delivery services / liquor distributor
Platform Rollout
- Work with a development team to roll out website
- Exclusive first virtual classes to targeted marketPitch a series A
- round from investors
